Accurate, standards-aware diagrams for process and engineering documentation.
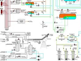
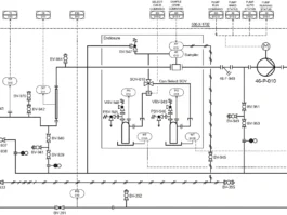
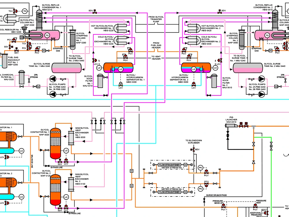
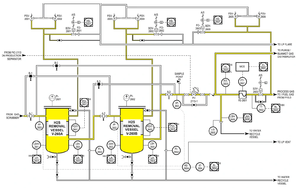
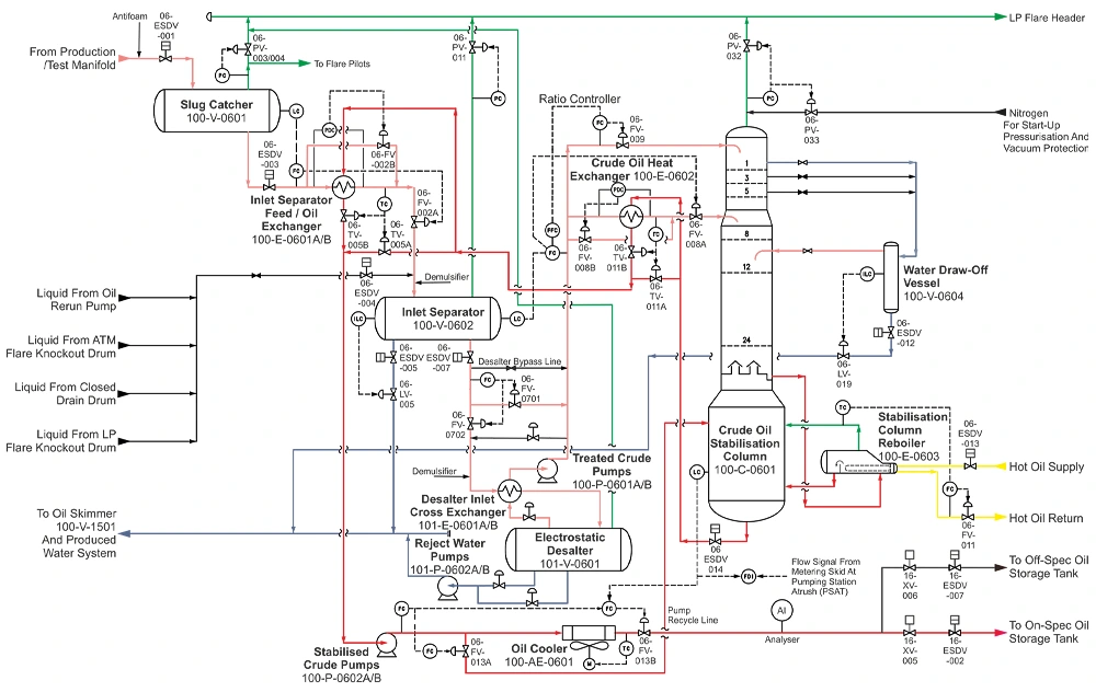
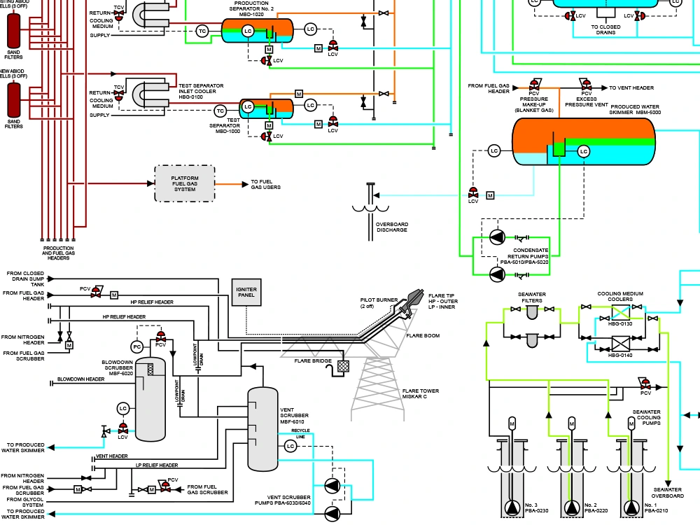
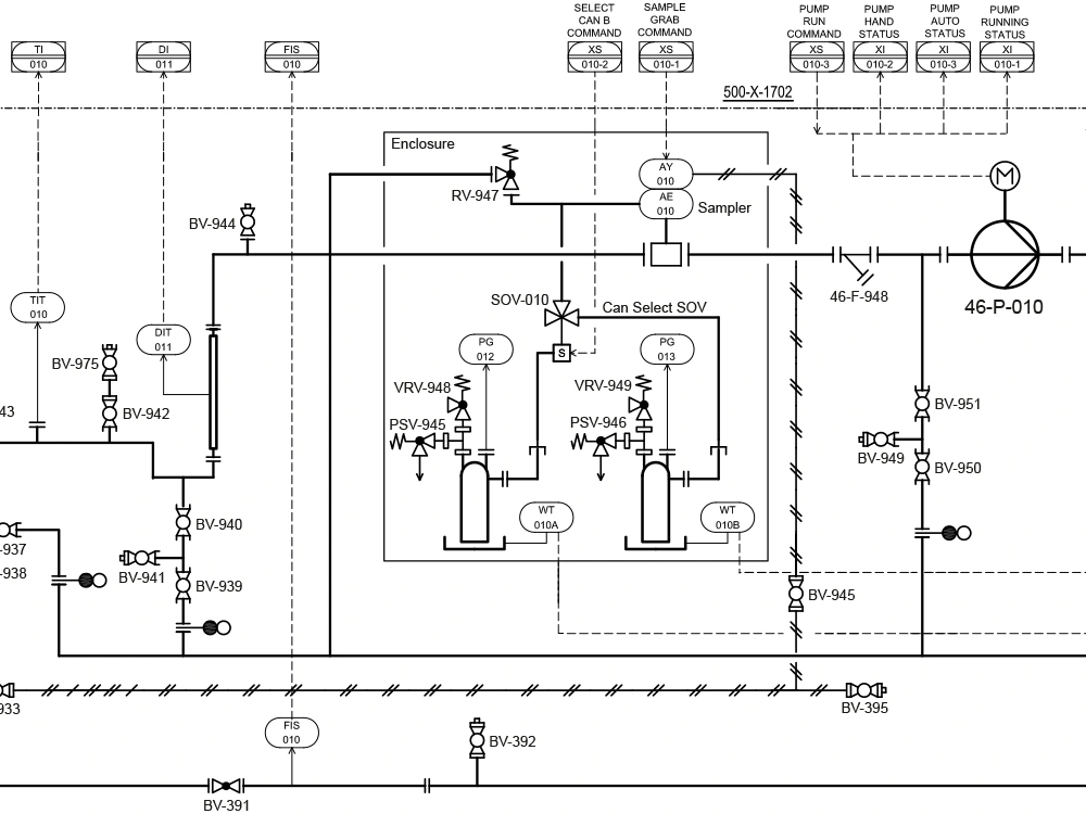
Orchid produces Piping and Instrumentation Diagrams (P&IDs) that clearly represent process systems, equipment and instrumentation for use in technical manuals, training and operational documentation.
Our graphics team brings together engineering understanding and technical illustration expertise, enabling us to interpret existing engineering drawings and produce clear, structured diagrams suitable for both technical and non-technical audiences.
Designed for Process Industries
P&IDs require accuracy, consistency and a clear understanding of process systems. Orchid has produced P&IDs and process flow diagrams (PFDs) for a wide range of process-driven industries, including:
- Oil and gas.
- Renewable energy.
- Water and wastewater.
- Petrochemical and energy.
- Industrial processing environments.
Each diagram is created with the operational context and intended use firmly in mind.
Clear, Usable Technical Graphics
Our P&IDs are designed to support:
- Technical manuals and operating documentation.
- Training and eLearning content.
- Process overviews and system explanations.
- Maintenance and operational reference material.
We focus on clarity, logical structure and consistent use of symbols to ensure diagrams are easy to interpret and reliable in real-world use.
From Source Material to Finished Diagrams
Orchid can create or update P&IDs from a variety of inputs, including:
- Existing engineering drawings and legacy documentation.
- CAD files and schematics.
- Process descriptions and technical information.
- Mark-ups and system updates.
Diagrams can be produced in vector format, making them scalable, easy to update and suitable for both print and digital delivery.
Integrated with Documentation
Our technical illustrators work closely with Orchid’s technical authors, ensuring P&IDs align accurately with accompanying text and reflect current system configurations.
This integrated approach helps maintain consistency across documentation sets and supports long-term document maintenance.
Why Orchid?
- Technical illustrators with process and engineering understanding.
- Experience producing P&IDs and PFDs across multiple industries.
- Clear, structured diagrams designed for real-world use.
- Vector-based outputs suitable for print and digital formats.
- Integrated illustration and documentation services.
Contact us for further information on our Piping and Instrumentation Diagram (P&ID) services.


































